近日,教育部公布了中国国际大学生创新大赛(2023)全国总决赛获奖结果。由基础医学院王晶老师指导、2020级生物医学工程专业许博文团队申报的项目《nebula arm神经假肢》荣获高教主赛道铜奖。
中国国际大学生创新大赛(原中国国际“互联网 ”大学生创新创业大赛)由教育部等单位共同主办,目前已经举办了九届。大赛聚焦拔尖创新人才培养,坚持育人为本、突出创新驱动、强化融合发展,打造教育科技人才“三位一体”实践体系,有效促进人才自主培养与科研创新,是覆盖面最广、水平最高、影响力最大的大学生创新创业大赛。本届大赛共有来自151个国家和地区5296所学校的421万个项目、1709万人次报名,采用校级初赛、省级复赛、全国总决赛三级赛制,全国总决赛在天津大学举办。
学校高度重视大赛的筹备与组织工作。自2023年6月校内选拔赛启动以来,校领导多次深入校赛和备赛现场,对大赛组织工作进行指导;大学生创新创业指导中心广泛进行大赛政策宣讲,着力营造良好的参赛氛围,多次邀请国赛、省赛专家对参赛团队进行系统辅导和项目打磨,全面提高参赛项目质量;各院系充分动员,积极挖掘参赛项目。大赛得到全校师生的热情参与,近4000名在校生、700余项项目报名参赛,参赛学生覆盖所有院系,参赛项目数也大幅增加。在相关部门、各院系和参赛团队的共同努力下, 12项优秀项目入围辽宁省复赛,其中1项晋级全国总决赛,并取得省级金奖2项、银奖2项、铜奖7项、优秀奖1项的历史最好成绩。同时,有4名指导教师荣获“辽宁省优秀指导教师”。

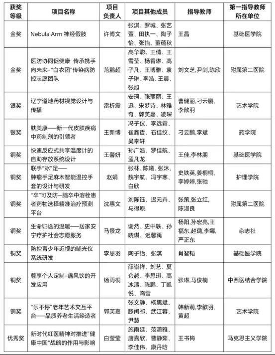
省级复赛获奖名单
今后,学校将更加主动对接国家战略和区域经济社会发展需求,以提高人才培养质量为核心,以高水平创新创业大赛为载体,集聚校内外优质创新创业教育资源,积极搭建产学研协同育人平台,建立健全大学生创新创业项目培育和孵化机制,培优建强创新创业导师队伍,持续推进思创融合、专创融合、科创融合、产创融合,不断探索医学生创新创业教育新模式,培养出更多敢闯会创的医学创新人才。
国家级铜奖项目简介
nebula arm神经假肢,是一种基于atmega328pb核心处理器芯片的功能化假肢,残障人士可以直接通过肌电信号控制假肢行动。nebula arm神经假肢在算法上的技术优势包括信号降噪、肌电信号时频特征提取、电机编码;硬件和机械结构上的技术优势主要为多开关阵列、h桥电路控制电机,可以实现智能控制并降低成本。nebula arm神经假肢团队致力于为残障人士提供更优质、更便捷、更人性化的服务,传承大医精神,继续砥砺前行。
